데이터 분석을 위한 필수 패키지 삼대장이 있습니다. 바로 Pandas와 Numpy 그리고 Matplotlib입니다.
CMD는 "관리자 권한으로 실행" 하시오.
판다스(Pandas)는 파이썬 데이터 처리를 위한 라이브러리입니다. 파이썬을 이용한 데이터 분석과 같은 작업에서 필수 라이브러리로 알려져있습니다. 참고 할 수 있는 Pandas 링크는 다음과 같습니다.
링크 : http://pandas.pydata.org/pandas-docs/stable/
아나콘다를 설치하지 않았다면 아래의 커맨드로 Pandas를 별도 설치할 수 있습니다.
pip install pandas
pip uninstall pandas
>import pandas as pd
>pd.__version__
Pandas는 총 세 가지의 데이터 구조를 사용합니다.
1. 시리즈(Series)
2. 데이터프레임(DataFrame)
3. 패널(Panel)
1. 시리즈(Series)
sr = pd.Series([17000, 18000, 1000, 5000],
index=["피자", "치킨", "콜라", "맥주"])
print(sr)
피자 17000
치킨 18000
콜라 1000
맥주 5000
dtype: int64
print(sr.values)
[17000 18000 1000 5000]
print(sr.index)
Index(['피자', '치킨', '콜라', '맥주'], dtype='object')
2) 데이터프레임(DataFrame)
데이터프레임은 2차원 리스트를 매개변수로 전달합니다. 2차원이므로 행방향 인덱스(index)와 열방향 인덱스(column)가 존재합니다. 즉, 행과 열을 가지는 자료구조입니다. 시리즈가 인덱스(index)와 값(values)으로 구성된다면, 데이터프레임은 열(columns)까지 추가되어 열(columns), 인덱스(index), 값(values)으로 구성됩니다.
values = [[1, 2, 3], [4, 5, 6], [7, 8, 9]]
index = ['one', 'two', 'three']
columns = ['A', 'B', 'C']
df = pd.DataFrame(values, index=index, columns=columns)
print(df)
A B C
one 1 2 3
two 4 5 6
three 7 8 9
print(df.index) # 인덱스 출력
Index(['one', 'two', 'three'], dtype='object')
print(df.columns) # 열 출력
Index(['A', 'B', 'C'], dtype='object')
print(df.values) # 값 출력
[[1 2 3]
[4 5 6]
[7 8 9]]
넘파이(Numpy)는 수치 데이터를 다루는 파이썬 패키지입니다. Numpy의 핵심이라고 불리는 다차원 행렬 자료구조인 ndarray를 통해 벡터 및 행렬을 사용하는 선형 대수 계산에서 주로 사용됩니다. Numpy는 편의성뿐만 아니라, 속도면에서도 순수 파이썬에 비해 압도적으로 빠르다는 장점이 있습니다.
pip install numpy
> ipython
...
In [1]: import numpy as np
In [2]: np.__version__
Out[2]: '1.16.5'
Numpy의 주요 모듈은 아래와 같습니다.
1. np.array() # 리스트, 튜플, 배열로 부터 ndarray를 생성
2. np.asarray() # 기존의 array로 부터 ndarray를 생성
3. np.arange() # range와 비슷
4. np.linspace(start, end, num) # [start, end] 균일한 간격으로 num개 생성
5. np.logspace(start, end, num) # [start, end] log scale 간격으로 num개 생성
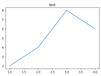
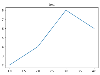
맷플롯립(Matplotlib)은 데이터를 차트(chart)나 플롯(plot)으로 시각화(visulaization)하는 패키지입니다. 데이터 분석에서 Matplotlib은 데이터 분석 이전에 데이터 이해를 위한 시각화나, 데이터 분석 후에 결과를 시각화하기 위해서 사용됩니다.
%matplotlib inline
import matplotlib.pyplot as plt
plt.title('test')
plt.plot([1,2,3,4],[2,4,8,6])
plt.show()

위키독스
온라인 책을 제작 공유하는 플랫폼 서비스
wikidocs.net
'프로그래밍 > Python' 카테고리의 다른 글
| [python] pandas 외부csv 파일 읽기 (0) | 2020.12.01 |
|---|---|
| [python] Online python Compiler , 온라인 파이썬 컴파일러 (0) | 2020.11.30 |
| [python] pandas 설치 후 import 했는데 오류날때 (0) | 2020.11.26 |
| [python] Google Cloud Speech - StreamingRecognitionResult (0) | 2020.11.13 |
| [python] Package google.cloud.speech.v1 (0) | 2020.11.13 |
