반응형
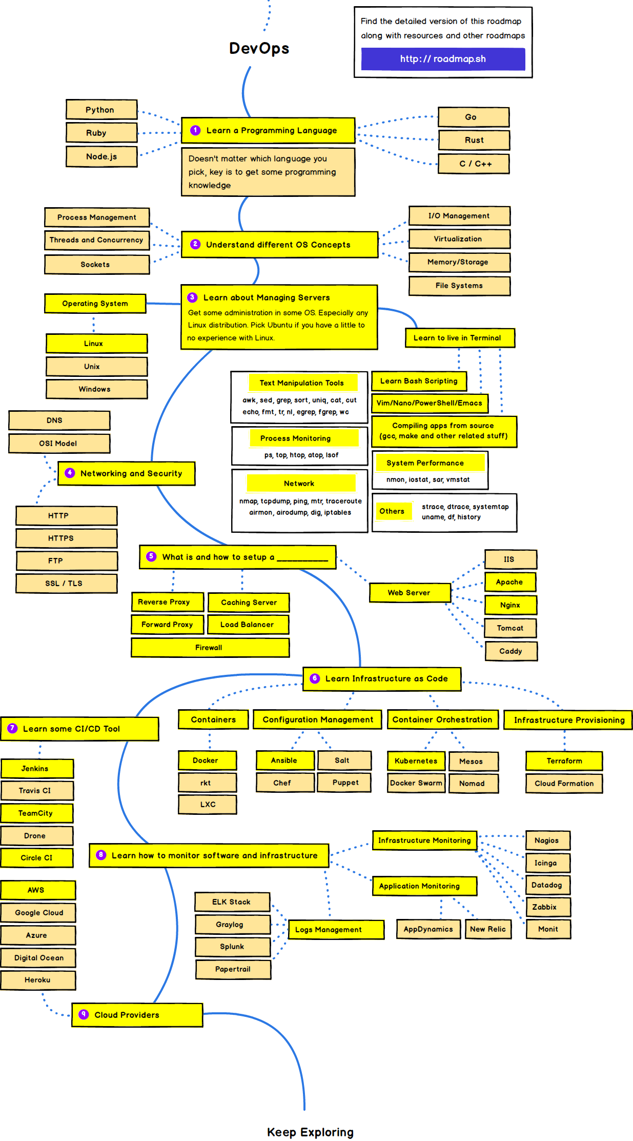
웹개발자가 되기 위한 로드맵, 2019 - DevOps
https://github.com/ngio/developer-roadmap
ngio/developer-roadmap
웹개발자가 되기 위한 로드맵, 2019. Contribute to ngio/developer-roadmap development by creating an account on GitHub.
github.com

반응형
'프로그래밍 > Web' 카테고리의 다른 글
| 기본 웹브라우저로 Chrome 설정 (0) | 2019.09.19 |
|---|---|
| 크롬(Chrome) autoplay policy (0) | 2019.09.18 |
| Youtube 반복재생 안될때 (0) | 2019.07.01 |
| 웹에서 요소 복사. HTML DOM execCommand() Method (0) | 2019.06.17 |
| web library - petercollingridge Site http://www.petercollingridge.co.uk/tutorials/ (0) | 2019.06.17 |
