반응형
반응형

우편번호 API - 다음

http://postcode.map.daum.net/guide

 

Daum 우편번호 서비스

우편번호 검색과 도로명 주소 입력 기능을 너무 간단하게 적용할 수 있는 방법. Daum 우편번호 서비스를 이용해보세요. 어느 사이트에서나 무료로 제약없이 사용 가능하답니다.

postcode.map.daum.net

 

  • Key를 발급받을 필요가 없습니다.
  • 사용량에 대한 제한은 전혀 없습니다.
  • 기업용이든 상업적 용도이든 상관없이 무조건 무료로 사용 가능합니다.
  • 도로명 주소, 지번 주소, 영문 주소까지 모두 확인 가능합니다.
  • 행정안전부에서 제공하는 주소 DB를 직접 업데이트 받고 있으므로 가장 최신의 데이터를 이용하실 수 있습니다.
  • PC 및 모바일웹 환경에서 일반적으로 사용되는 모든 브라우저를 지원합니다.
  • https 환경에서 사용하시려면 https 사용가이드를 참고하세요.

 

반응형
반응형

기본 브라우저로 Chrome 설정

  1. 컴퓨터에서 시작 메뉴 를 클릭합니다.
  2. 설정 을 클릭합니다.
  3. 기본 앱을 엽니다. 기존 버전: 시스템 기본 앱을 클릭합니다. ...
  4. 하단의 '웹 브라우저'에서 현재 브라우저를 클릭합니다. ...
  5. '앱 선택' 창에서 Chrome을 클릭합니다.

 

 

반응형

'프로그래밍 > Web' 카테고리의 다른 글

jquery UI - datePicker  (0) 2019.10.02
우편번호 API - 다음  (0) 2019.09.30
크롬(Chrome) autoplay policy  (0) 2019.09.18
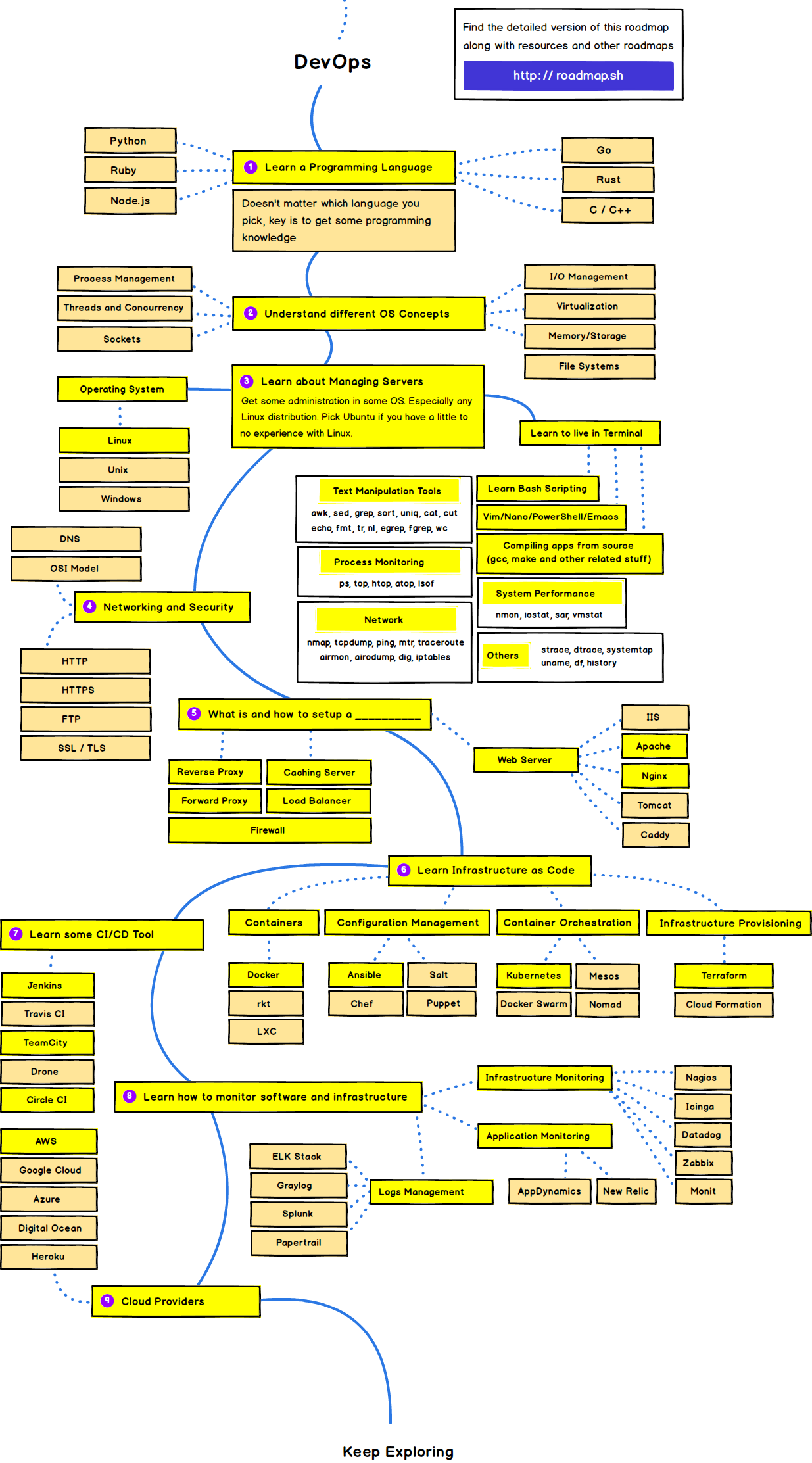
웹개발자가 되기 위한 로드맵, 2019 - DevOps  (0) 2019.09.11
Youtube 반복재생 안될때  (0) 2019.07.01
반응형
반응형
반응형
반응형
반응형

Youtube 반복재생 안될때. 

< iframe width="560" height="315" src="https://www.youtube.com/embed/vn6b2gj4EVc?rel=0&autoplay=1&modestbranding=1&loop=1&showinfo=0;playlist=vn6b2gj4EVc"

에서 마지막에 playlist= 에 동영상 코드를 동일하게 넣어주어라. 

그리고, rel= autoplay= 순서 바꾸지 말고. 

 

<iframe width="560" height="315" src="https://www.youtube.com/embed/vn6b2gj4EVc?rel=0&autoplay=1&modestbranding=1&loop=1&showinfo=0;playlist=vn6b2gj4EVc" ~~~></iframe>
반응형
반응형

웹에서 요소 복사. HTML DOM execCommand() Method

현재 선택영역의 텍스트를 인자로 받은 값을 통해 변환시킵니다. 

execCommand 에서 "copy" 명령 사용

document.execCommand('Italic')           // 기울이기
document.execCommand('Underline')        // 밑줄
document.execCommand('StrikeThrough')    // 중간줄
document.execCommand('Cut')              // 자르기
document.execCommand('Copy')             // 복사하기
document.execCommand('Paste')            // 붙혀넣기
document.execCommand('Undo')             // 실행취소
document.execCommand('Redo')             // 다시실행
document.execCommand('insertorderedList')    // 글번호 매기기
document.execCommand('insertunorderdList')   // 글머리 매기기
document.execCommand('outdent')          // 내어쓰기
document.execCommand('indent')           // 들여쓰기
document.execCommand('justifyleft')      // 왼쪽정렬
document.execCommand('justifycenter')    // 가운데정렬
document.execCommand('justifyright')     // 오른쪽정렬

Syntax

document.execCommand(command, showUI, value)

Parameter Values

ValueDescription

command Specifies the name of the command to execute on the selected section. 

Legal values: 
"backColor"
"bold"
"createLink"
"copy"
"cut"
"defaultParagraphSeparator"
"delete"
"fontName"
"fontSize"
"foreColor"
"formatBlock"
"forwardDelete"
"insertHorizontalRule"
"insertHTML"
"insertImage"
"insertLineBreak"
"insertOrderedList"
"insertParagraph"
"insertText"
"insertUnorderedList"
"justifyCenter"
"justifyFull"
"justifyLeft"
"justifyRight"
"outdent"
"paste"
"redo"
"selectAll"
"strikethrough"
"styleWithCss"
"superscript"
"undo"
"unlink"
"useCSS"
showUI A Boolean, specifies if the UI should be shown or not
value Some commands need a value to be completed

 

반응형

+ Recent posts