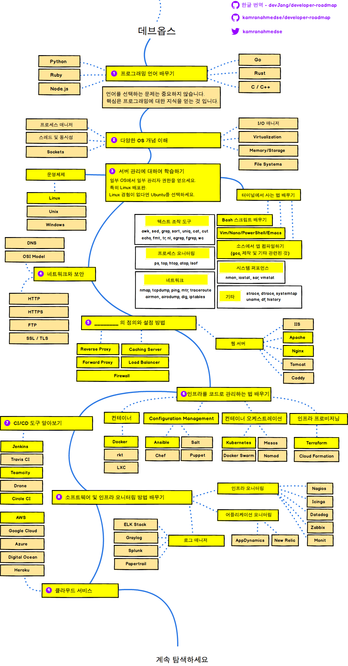
2019년 웹 개발자가 되기 위한 로드맵 🇰🇷
이 로드맵의 목적은 전체적인 방향에 대한 아이디어를 제공하고
다음에 무엇을 배워야 할지 혼란스러울 경우와 트렌드에 뒤떨어진 것을 배우지 않도록 안내하는 것입니다.
왜 어떤 도구가 다른 도구보다 적합하다고 생각되는지에 대한 이해를 넓혀 가야 하며
유행에 따른 도구를 기억하는 것이 결코 직업에 가장 적합한 것은 아니라는 것을 기억해야 합니다.
https://github.com/devJang/developer-roadmap
devJang/developer-roadmap
2019년 웹 개발자가 되기 위한 로드맵 :kr:. Contribute to devJang/developer-roadmap development by creating an account on GitHub.
github.com

프론트앤드, 백앤드, 데브옵스 로드맵



'프로그래밍 > Architect' 카테고리의 다른 글
| VisuAlgo.net/ko - 영상을 통한 자료구조와 알고리즘의 시각화 (한국어판) (Korean) (0) | 2019.05.31 |
|---|---|
| Hackr.io - 최고의 온라인 프로그래밍 과정 및 튜토리얼 찾기 & 공유 (0) | 2019.05.20 |
| iTerms2 theme 변경하기. 테마 변경하기 (0) | 2019.05.08 |
| iTerms2 - 맥에서 쓰는 터미널 (0) | 2019.05.08 |
| 2018년도 적용 SW기술자 평균임금 공표 (0) | 2019.04.30 |
